Asbestos Surveys

Asbestos Surveys

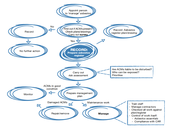
The purpose of an asbestos survey is to identify and help manage asbestos in the duty holder’s premises. The survey has to provide sufficient information for: an asbestos register and plan to be prepared, a suitable risk assessment to be carried out and a written plan to manage the risks.

GM Asbestos

Hawley Manor, Barnstaple EX328AP
Tel: 07855235132 / 01271 323008